исследование параметров работоспособности встраиваемого станка для обработки бандажей и роликов цементных печей

цемент, производство, продажа, цена

Статьи с интернет-конференций БГТУ им. В. Г. Шухова




А.А. Погонин, д-р техн. наук, проф.,
А.Н. Горбатенко, асп..


Белгородский государственный технологический университет им. В.Г. Шухова

В последние годы в цементной промышленности наметилась тенденция к внедрению нового, высокоэффективного оборудования, позволяющего обеспечивать повышение длительности безремонтного периода цементных печей, тем самым значительно снижая затраты, связанные с простоем технологической линии при проведении профилактических работ. Кафедрой ТМ и РК БелГТАСМ, разработан и внедрён специальный встраиваемый станок для восстановительной обработки бандажей и роликов цементных печей без остановки цементной печи. Такое оборудование с самого начала являлось значительной технологической новацией. Применение станка позволяет значительно повысить срок службы бандажей и роликов цементных печей путём восстановления их рабочей поверхности механической обработкой в процессе эксплуатации.
Станок для восстановления рабочей поверхности бандажей и роликов постоянно подвергается различного вида доработкам и модернизациям, проводятся исследования, которые позволяют повысить эффективность и улучшить рабочие характеристики.
Работа по совершенствованию станка проводится по нескольким направлениям, среди которых одним из важнейших является детальное исследование параметров работоспособности имеющегося оборудования и обрабатываемых деталей.
Параметры работоспособности для встраиваемого станка определяются качеством и точностью обработки поверхностей катания бандажей и роликов. Определим факторы, влияющие на эти параметры. Вращающаяся печь, являясь крупногабаритным сооружением, состоящим из нескольких пролётов, часто испытывает значительные изгибные напряжения, приводящие к смещению оси печи. Смещение оси печи может быть настолько большим, что при вращении печи происходит отрыв поверхности катания бандажа от поверхности катания ролика одной из опор. При полном обороте контакт бандажа и ролика происходит с ударом, что приводит к более быстрому износу бандажей и роликов. Большие отклонения в форме бандажа и ролика приводят к увеличению времени обработки или к снижению качества обрабатываемой поверхности ввиду значительных изменений сил резания. Не меньшее влияние на качество и точность обрабатываемой поверхности имеют возникающие в технологической системе вибрации, обусловленные как прогибом печи, так и динамикой перемещения обжигаемого клинкера по печи. Эти вибрации передаются через бандажи на роликовые опоры и, следовательно, на станок. Они являются возмущающим воздействием, которое возбуждает вибрации самого станка, динамическая система которого обладает характеристиками, зависящими от конструктивно-технологического исполнения узлов и их сопряжений.
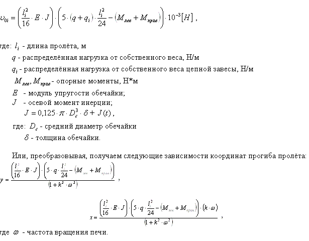
Рассмотрим изменение прогибов пролётов печи во время работы. Корпус вращающейся печи в расчётном отношении можно представить в виде неразрезной многопролётной балки постоянного сечения в пролёт, опирающейся на жёсткие стационарные опоры. Суммарная нагрузка на корпус печи складывается из собственного веса пролёта, веса футеровки и обжигаемого материала по отдельным технологическим зонам. Но, учитывая малый вес обжигаемого материала по сравнению с весом футеровки и самого корпуса, при определении усилий, действующих на корпус, его можно не учитывать. Так же можно пренебречь действием на корпус крутящего момента, так как возникающие при этом в сечениях корпуса касательные напряжения очень малы по сравнению с напряжениями, возникающими в результате прогиба.
После определения опорных реакций и опорных моментов, была получена формула для определения стрелы прогиба корпуса:
Таким образом, исходя из полученных зависимостей координат прогиба пролёта, можно сделать вывод, что их величины обратно пропорциональны осевому моменту инерции, который непостоянен во времени. Это обусловлено тем, что, во-первых: обжигаемый материал находится в постоянном движении при вращении цементной печи; а во-вторых: непостоянством величины осевого момента инерции сечения пролёта, которое проявляется в связи с неравномерностью укладки футеровочного слоя, а так же возможностью того, что этот слой может местами обсыпаться из-за высоких температур внутри печи. Снижения влияния прогибов печи можно добиться несколькими способами: изменением рабочих характеристик встраиваемого станка и постоянным контролем прогибов оси печи с последующим своевременным нивелированием.
Как для динамических, так и для статических систем станков существуют единые методы исследования независимо от рассматриваемой конструкции.
Это позволяет выводить общие показатели, которые характеризуют качество статической или динамической системы. Для статических систем станков часто используют такие показатели, как прочность, кинематическая и геометрическая точность, жёсткость и другие. Для динамических систем - запас и степень устойчивости, отклонения параметров системы при внешних воздействиях, быстродействие.
Одним из важнейших параметров является собственная жёсткость станка, как фактор, повышающий устойчивость станка.
Устойчивость станка - это главное его динамическое качество, обуславливающее его способность сопротивляться возникновению автоколебаний. Устойчивая система всегда возвращается к состоянию равновесия, если она получает какое-либо случайное отклонение в результате возмущающего воздействия.
Станок, являясь сложной системой сопряжений деталей, обладает суммарной жесткостью, в состав которой входит жёсткость элементов станка: деталей и стыков. Поэтому, определяя жёсткость станка в различных направлениях, мы, следовательно, определяем её для всей этой системы деталей и стыков, учитывая это, мы можем выявить слабые направления в конструкции станка, определить наиболее неблагоприятные частоты колебаний для системы, что позволит так же оценить применяемые режимы резания при восстановлении поверхности.
Выделяя формально в динамической системе станка упругую систему, процессы, являющиеся основными элементами системы, и существующую между ними обратную связь, возникает возможность использования для изучения системы с помощью методов анализа теории автоматического регулирования. Взаимодействие между процессами, возникающими при обработке, происходит посредством упругой системы станка.
Для исследования жёсткости станка спроектирована специальная установка, позволяющая путём пространственного нагружения суппорта станка определить его жёсткость в различных направлениях и выделить в результате то, где жесткость станка имеет наибольшее значение. Результатами проведения опытов с установкой является годограф жёсткости станка, построенный по двенадцати направлениям. В настоящий момент задача активно решается и по окончании сборки и доводки установки, проводимой в лаборатории кафедры ТМ и РК, будет проведена описанная выше серия опытов на реальном оборудовании.
Учитывая проведенные исследования влияния вибраций и прогибов печи, и определив жёсткость станка, как параметров работоспособности, влияющих на качество и точность обработки, возникает возможность группировки и анализа этих данных с целью выработки рекомендаций и определения возможных направлений исследований для увеличения жёсткости станка и снижения возникающих в процессе обработки неточностей.

http://conf.bstu.ru/conf/docs/0017/0381.doc
Дополнительно: 
Copyright © 2007-2023, Интернет-журнал о цементе РуЦЕМ. РУ (RuCEM. RU) Свидетельство о регистрации Эл № ФС77-34787 зарегистрировано в Федеральной службе по надзору в сфере связи и массовых коммуникаций от 25 декабря 2008 года, Отраслевой портал ЦЕМЕНТ. РУ (CEMENT. RU) Свидетельство о регистрации Эл № ФС77-34786 зарегистрировано в Федеральной службе по надзору в сфере связи и массовых коммуникаций 25 декабря 2008 года. Учредители: Очкин Ю.И., Ерокин Ю.А. Главный редактор: Ерокин Ю.А. Адрес электронной почты Редакции: yerokin@yandex.ru Телефон Редакции: +7 (8453) 68-33-82 Администрация портала не несет ответственности за содержание информации и рекламы оставленной третьими лицами. При использовании информации, активная ссылка на RuCEM.RU обязательна 16+
Яндекс.Метрика